Trademark registration and trademark search is serviced by intellectual property lawyers who file applications with the Department of Intellectual Property (DIP) in Thailand.

What is a Trademark?
According to the Trademark Act, "Mark" means a photograph, drawing, invented device, logo, name, word, phrase, letter, numeral, signature, combination of colors, figurative element, sound, or combination thereof.

A Mark can be a Trademark, Service mark, Certification mark, or Collective mark.

Trademark means a mark used or proposed to be used on or in connection with goods to distinguish the goods with which the trademark of the owner of such a trademark is used from goods under another person's trademark.

Service mark means a mark used or proposed to be used on or in connection with services to distinguish the services using the service mark of the owner of such a mark from services under another person's service mark.

Certification mark means a mark used or proposed to be used by the owner thereof on or in connection with goods or services of another person to certify the origin, composition, method of production, quality, or other characteristics of such goods or to certify as to the nature, quality, type, or other characteristics of such services.

Collective mark means a trademark or service mark used or proposed to be used by companies or enterprises of the same group or by members of an association, cooperative, union, confederation, group of persons, or any other state or private organization.

Why Should You Register A Trademark

There are 3 main reasons to conduct a trademark search and subsequently register your trademark with the authorities, the Department of Intellectual Property, in Thailand:

  1. To make your brand look professional, give it great value, and install a sense of trustworthiness.
  2. It confirms ownership of rights and prevents competitors from imitating your brand.
  3. It protects your brand by law and allows you to claim your rights to sue to imitators.

Procedures For Trademark Registration

Step 0. Research - Conducting a trademark search and reviewing the specification list of goods and services for registration.

Step 1. Submission - After an application form has been submitted to the DIP with all required documents, the application is given an application number, then examined by the Registrar.

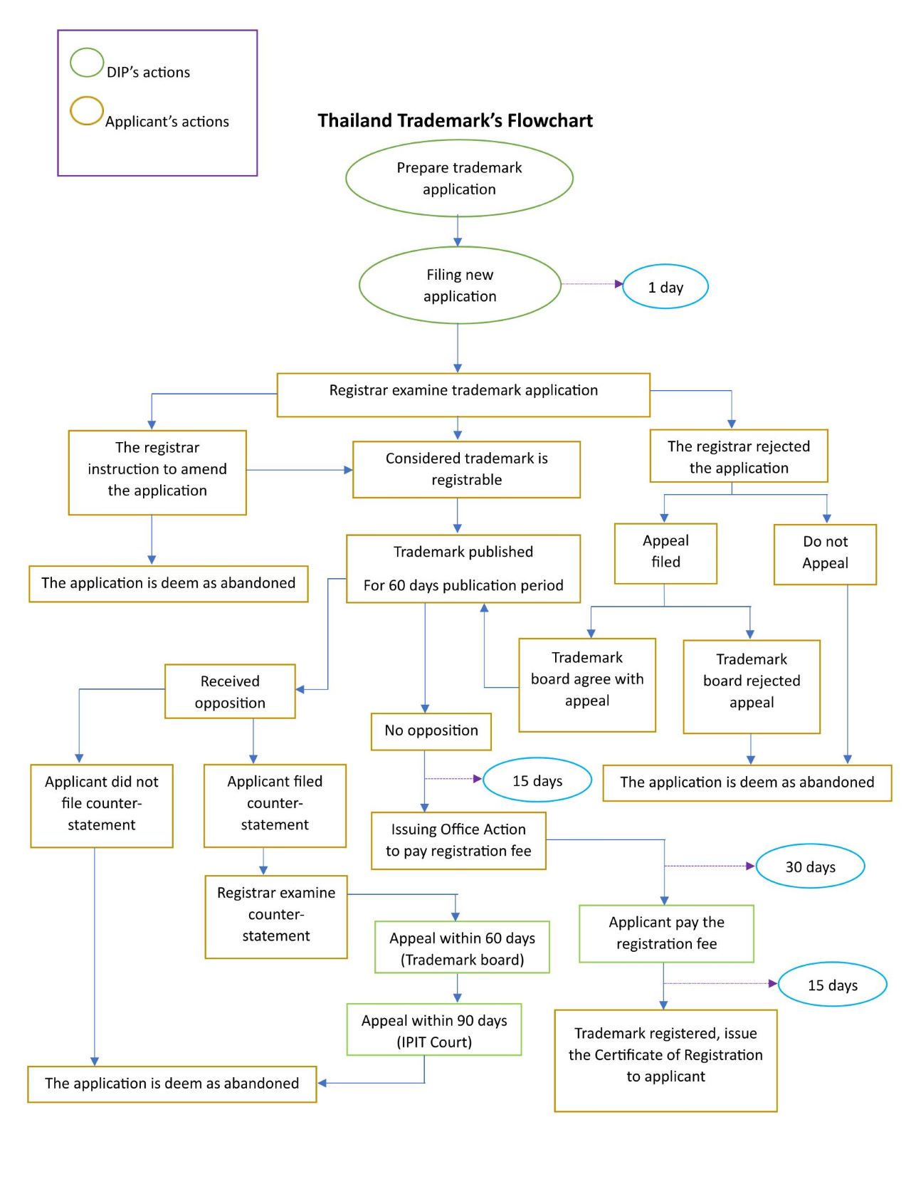
Step 2. Examination - After a completed application (with all required documents and fees) is submitted, the trademark Registrar will carry out an examination to assess whether the application complies with the requirements of the Trademark Act (distinctiveness, not prohibited by law, available). The examination process is usually completed within nine months of the filing date.

Step 3. Publication - Publication of a trademark application in the Trademark Gazette starts the clock of a 60-day period during which third parties may oppose the trademark registration application by filing necessary documents with the Registrar. If no opposition is filed within the 60-day period, the Registrar proceeds with registration of the trademark.

Step 4. Registration - After the 60-day publication period has lapsed, or the applicant has overcome an opposition, a request to pay official fees for registration is issued by the Registrar. The applicant must settle official fees for registration within 60 days. A registered mark is protected in Thailand for ten years from date of filing (or date of filing of priority application) and may be renewed for successive periods of ten years.

Step 5. Renewals - A registered trademark must be renewed within ninety days before the expiration of the 10-year period. Failure to renew the registration will cause the trademark to lapse. Substantial official fees for each product/service must be settled when submitting the renewal application.

Trademark Attorney - Our Services

Professional Corporate Services spent a great deal of time and money to search for and find the right trademark attorney to lead their intellectual property (IP) department. We are pleased with the talent pool we selected and are confident that our intellectual property attorneys can handle any and all areas related to trademark and IP law. Here are the services we can provide:

- Conducting trademark pre-filing advice
- Searching and checking the similarities of trademarks and considering the details of the trademark to determine whether it can be registered or not, along with suggesting adjustments for suitability of registration.
- Filing your new trademark application.
- Cooperate with the registrar in terms of registering trademarks.
- Giving advice and filing responses to the Office Actions.
- Filing opposition, withdrawal, and revocation applications against a trademark that imitated your trademarks.
- Filing assignment and licensing agreement of trademarks.
- Filing renewal application for a trademarks.

Registered Trademark - Flowchart

Registered trademark flowchart - steps and timeline

Summary - Trademark Registration In Thailand

We at Professional Corporate Services are properly equipped and have the talent to handle the complex world of trademark registration. We have the right intellectual property lawyers to assist the most complicated cases. If you would like more information or have any questions please do not hesitate to contact us to discuss your matter. We will be pleased to offer you a FREE consultation.

Contact PCS

Our Address

253 Sukhumvit 21 Road (Asoke), 25th Floor

Email Us

contact@pcsthai-1.com

Call Us

+66 2 109 5160

Loading
Your message has been sent. Thank you!

We would like your permission to collect, review and process the information you are supplying us with for the purpose of personalizing an answer to your question or for providing you with more information on the subject you stated. By checking on the box below you confirm that you allow us to collect, process and use the information you supplied and that you have read our Personal Data Protection Policy. Additionally, by clicking on the Send Message button you agree to receiving a response from us.