What is a patent? A patent is a certificate issued by the Department of Intellectual Property (DIP) in Thailand, to protect inventions or industrial designs that have the characteristics required by law.

Companies spend significant amounts of money to invent, design and develop products but failure to perform patent registration can cost them dearly. How you ask? They become vulnerable to copycats, referred to as Patent Infringement. If an invention meets and exceeds the company's expectations and it generates significant sales, competitors would simply attempt to launch a similar product in order to obtain their share of the market. Filing and obtaining a patent allows the company to retaliate against copycats. Patent Protection is executed by a firm that deals in intellectual property law.

Foreigners are able to file patents in the Kingdom but will only be protected in Thailand as Thailand is not a member of any international patent convention.

There are 3 types of patents according to the Thailand Patent Act. They are:

- Invention Patents
An invention patent is any innovation or invention that creates a new product or design. Inventions must fulfil the following conditions in order to be patentable:
1) The invention is new
2) It involves an inventive step
3) It is capable of industrial application

- Design Patents
Also known as product design, must have the characteristics of decoration or the beauty of the shape, form or structure or patterns that appear on the work.

- Petty Patents
Is a document issued by the government to protect the invention only, not the product design. Section 65 of the Patent Law states that a petty patent may be granted for an invention in respect of which the following conditions are satisfied:
1) The invention is new
2) It is capable of industrial application

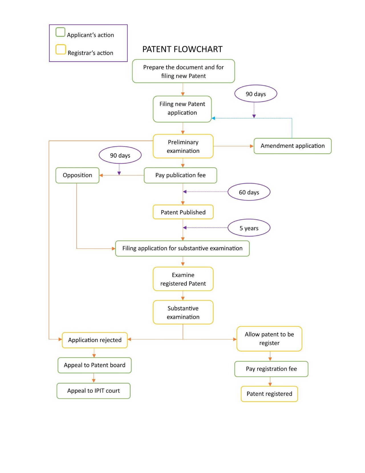
Process for Patent Registration

Step 1. Drafting, translating and filing the application (1 week)
To register a patent or petty patent in Thailand, an application must be filed by the applicant or his/her agent with an office or address in Thailand at the Department of Intellectual Property. An official application fee must be paid on the filing date. The Thai translation of the abstract and claims should be submitted on the filing date. The rest of the translation as well as the formal documents (power of attorney, deed of assignment, simply signed statement of applicant’s right – as the case may be) may be submitted within 90 days from the date of filing the application.

Step 2. Formal Examination (18 months)
Following the filing of the application, the Thai Patent Office will undertake the preliminary examination or formality check of the application. This will ensure that all documents have been correctly filed and that the invention for which a patent is sought is within the scope of the Patent Act. If there is any formal issue, the registrar will issue an office action to ask the applicant to amend the application within 90 days.

Step 3. Publication (90 days)
If the application complies with the Thai Patent Regulations, the applicant will be asked to pay the publication fee within 60 days of receiving corresponding notice. If the applicant fails to pay the publication fee in these 60 days, a second (and last) notice will be issued, granting the applicant another 60 days to process the payment. Once the publication fee has been paid, the application is published in the Thai Patent Gazette. Third parties may file an opposition against the application within 90 days from the publication date.

Step 4. Substantive Examination (2 to 4 years)
Once the application is published, the applicant must file the request for substantive examination within 5 years from the publication date. To speed up the substantive examination process, it is advisable to submit a copy of the foreign search report issued in the examining country. If the examiner has to conduct the search on his own, the examination will last longer.

Step 5. Grant (1 month)
If all necessary amendments have been made and the substantive examination is satisfactory, the applicant will receive a notice to pay the fee for the grant of the patent within 60 days from the receipt date of the notice. Once the fee has been paid, the patent is issued in the following 15 days.

Patent Attorney - Patent Registration Services

Professional Corporate Services provides essential Patent Services performed by qualified Patent attorneys. Our Patent services include:
- Patent drafting
- Filing and prosecuting patent applications
- Filing Oppositions and appeals
- Dealing with patent infringement issues
- Portfolio and strategic advice
- Conduct attorney guided searches
- Renewal and paying annuity fees

Patent Flowchart

Patent flowchart - steps and timeline

Summary - Patent Registration In Thailand

We at PCS are qualified to handle patent registration as well as patent infringement matters. Our team of qualified intellectual property and Patent attorneys can certainly assist and provide patent protection services, even in the most complicated matters. If you would like more information or have any questions please do not hesitate to contact us to discuss your matter. We will be pleased to offer you a FREE consultation.

Contact PCS

Our Address

253 Sukhumvit 21 Road (Asoke), 25th Floor

Email Us

contact@pcsthai-1.com

Call Us

+66 2 109 5160

Loading
Your message has been sent. Thank you!

We would like your permission to collect, review and process the information you are supplying us with for the purpose of personalizing an answer to your question or for providing you with more information on the subject you stated. By checking on the box below you confirm that you allow us to collect, process and use the information you supplied and that you have read our Personal Data Protection Policy. Additionally, by clicking on the Send Message button you agree to receiving a response from us.